搜索
网站首页
Word模板
表格模板
合同协议
合同分享站
合同协议
第三方服务合同
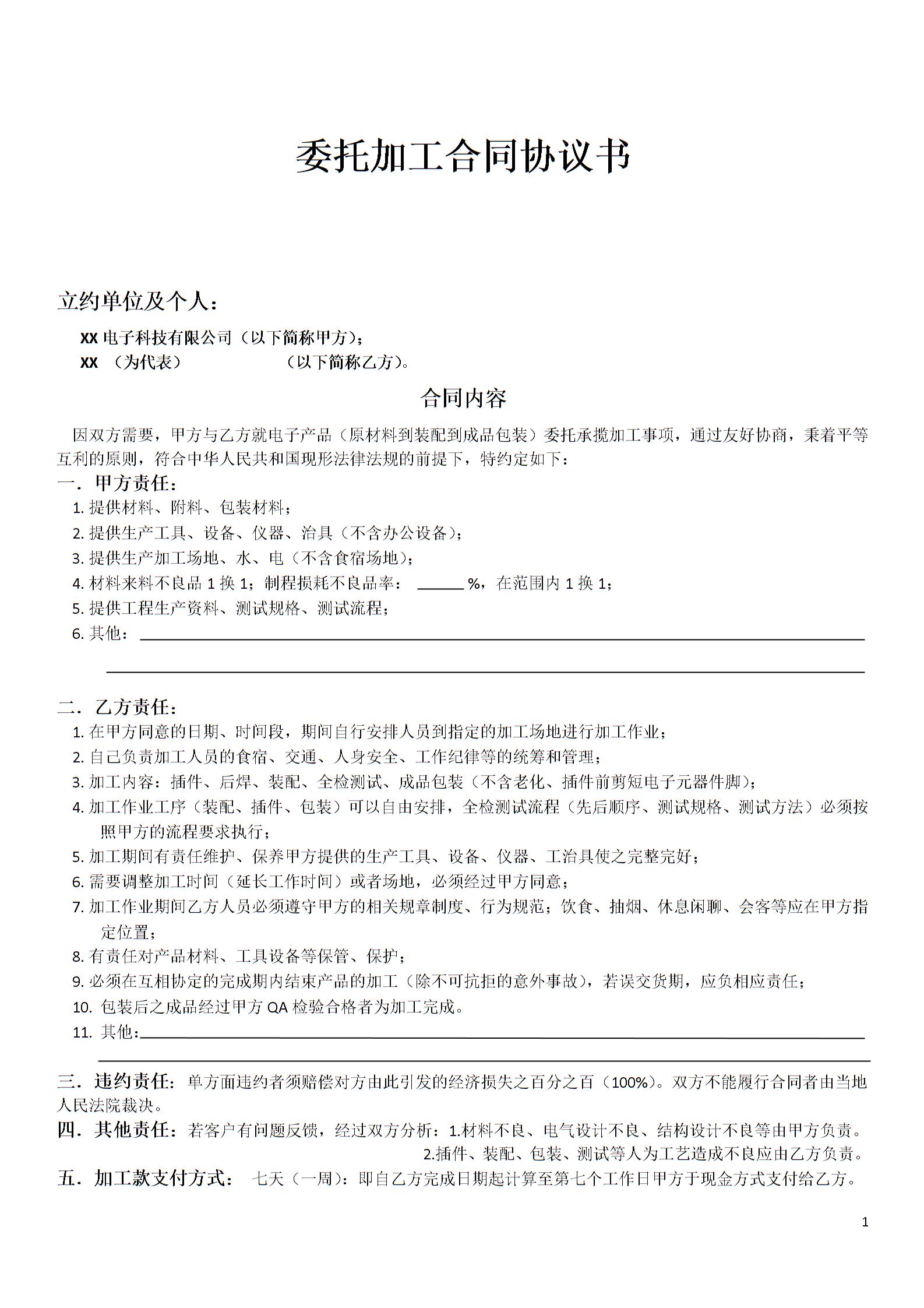
委托加工合同协议书模板
所属分类:
第三方服务合同
/
合同协议
浏览数:
1404
收藏 :
0
赞 :
0
分享
基本介绍
委托加工合同协议书模板
免费下载
特别声明:本站图片收集自网络,仅供个人学习交流使用,版权归原作者所有,请勿用于任何商业用途。如有侵犯您的版权,请联系邮箱:qesy#vip.qq.com,我们将尽快删除处理。
更多第三方服务合同下载
其他人还在看
房屋租赁居间中介合同
鱼塘承包合同1
工程劳务承包合同3
店民村土地流转委托协议书
建筑安装工程承包合同通用样本
劳务承包合同(烟灶机安装)律师拟定版本
代办签证服务合同
虾池土地承包合同协议
承包经营协议(本版)
委托理财协议
建筑安装工程承包合同26
建设工程承包合同_建设工程承包合同样本
热门第三方服务合同推荐
企业贷款居间服务合同范本
居间合同范本_1
电脑维护保养服务合同范文
客运线路租赁承包合同下载
保洁服务合同(外包)
河道设施养护承包合同
【建设工程合同系列】建筑安装工程承包合同5
委托设计制作合同
钢筋工程承包合同示范文本
门店承包合同模板