搜索
网站首页
Word模板
表格模板
合同协议
合同分享站
合同协议
劳动劳务
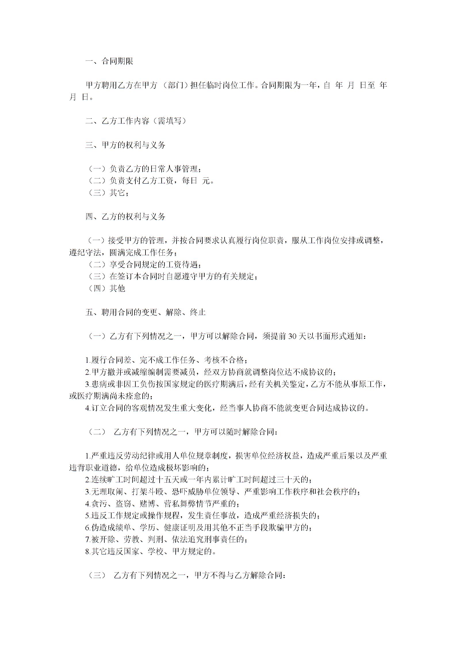
39【2017年最新合同模板】服装店聘用合同合同书
所属分类:
劳动劳务
/
合同协议
浏览数:
2001
收藏 :
0
赞 :
0
分享
基本介绍
39【2017年最新合同模板】服装店聘用合同合同书
免费下载
特别声明:本站图片收集自网络,仅供个人学习交流使用,版权归原作者所有,请勿用于任何商业用途。如有侵犯您的版权,请联系邮箱:qesy#vip.qq.com,我们将尽快删除处理。
更多劳动劳务下载
其他人还在看
餐饮经理聘用合同
房地产中介保密协议
竞业禁止协议书
非全日制劳动合同范本(最新的)
劳务雇佣合同书模板
劳务派遣合作协议书模板
76【2017年最新合同模板】艺术指导聘用合同
【2017年最新合同模板】销售经理聘用合同
【2017年最新合同模板】财务人员聘用合同(顾问)
临时用工合同
试用期劳动合同范本下载
竞业禁止及保密协议
热门劳动劳务推荐
餐饮业劳动合同范本(管理人员)模板
职工保密协议范本
劳动合同书(适用出租汽车驾驶员)
会计兼职劳动合同范本模板
【2017年最新合同模板】福建省劳动合同书范本_格式_样本_样式_协议
陕西省人力资源和社会保障厅制---劳动合同书
实习三方协议范文
员工试用期劳动协议书范本
云南省农民合同制职工劳动合同书
解除劳动关系协议书